2023-06-20 167
海鲜寿司物语游戏里面,竞赛是获得寿司币和知名度的最快途径,游戏里面通过参与竞赛,如果获得竞赛胜利,可以让玩家收获一定的新鲜食材,来参加竞赛的都是非常知名的评委、观众、寿司店老板,提升自己的知名度会吸引更多的顾客来你的寿司店消费,那么海鲜寿司物语比赛出现的条件是什么?获得的奖励有哪些?跟随小编的文章一起来了解一下。
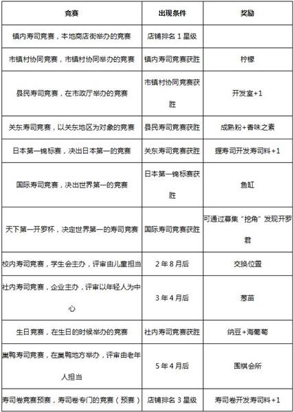
海鲜寿司物语比赛出现条件与奖励一览:

1、初期阶段第一、二项竞赛直接用现有的寿司参加就可以。
2、之后逐步开启的大约第三至六项竞赛需要制作新的寿司,注意相性就好。
3、中期阶段大约到第六至九项竞赛用的寿司需要较高等级的寿司师傅来制作,可多利用寿司硬币提升寿司属性。

4、中后期阶段第九到第十一项竞赛用的寿司不仅需要完善开发,还需要适当使用道具提升属性。
5、后期阶段第十一项到第十四项竞赛,要尽量使用道具进行提升,竞赛结束得到的特殊道具(如香味之素、色彩之素等)不要急着使用,留到突破不动的最后竞赛再用吧。
6、最后一项天下第一开罗杯需要达到5星级的寿司店才能解锁竞赛。
以上就是小编带来关于海鲜寿司物语比赛出现条件是什么的所有内容,希望能够帮助到各位玩家。
原文链接:http://www.tpbz008.cn/post/23232.html
=========================================
http://www.tpbz008.cn/ 为 “电脑技术吧” 唯一官方服务平台,请勿相信其他任何渠道。
软件办公 2025-06-13
系统使用 2023-04-23
应用技巧 2023-07-01
应用技巧 2023-11-14
电脑技术 2023-10-29
应用技巧 2022-11-20
系统使用 2022-11-15
应用技巧 2023-03-09
系统使用 2022-11-21
应用技巧 2023-03-14
扫码二维码
获取最新动态
